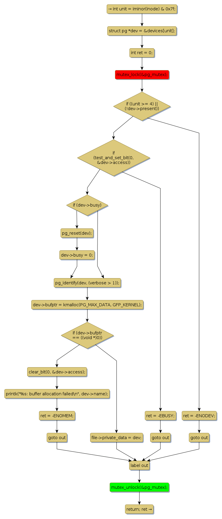
Instance Verification Kit (IVK)
mutex lock @ [13017+22+/linux-3.19-rc1/drivers/block/paride/pg.c]
Instance Signature: pg_mutex
|
The Matching Pair Graph:
|
|
Function Name
|
Control Flow Graph (CFG)
|
Events Flow Graph (EFG)
|
Source Correspondence
|
|
pg_open
|
|
|
[12883+7+/linux-3.19-rc1/drivers/block/paride/pg.c]
|